как заряжать лягушкой батарею телефона
Зарядка телефона с помощью «Лягушки»
Лягушка-квакушка
Дорогие читатели, сегодня мы с вами разберём вопрос о том, как заряжать «лягушкой» батарею от телефона. Но прежде всего следует узнать несколько больше о самом устройстве, которое нередко может выручить пользователя своей универсальностью. В следующем блоке мы с вами рассмотрим девайсы, которые можно заряжать подобным образом.
Итак, универсальная зарядка для телефонов (и не только: можно заряжать огромный перечень устройств, которые вы сами можете подобрать, проанализировав полученную информацию), которая называется «лягушкой» позволяет простым способом увеличивать количество энергии в батарее. Её очень удобно брать с собой в походы: если в компании есть несколько человек, и кто-нибудь из них забыл зарядку, то «жабка», как её ещё называют в народе, может сильно выручить вашего товарища. Универсальность этого чуда заключается в том, что для подзарядки используется только батарея, извлечённая из устройства. В связи с этим несколько сокращается перечень поддерживаемых моделей.
Чтобы научиться пользоваться универсальной зарядкой — достаточно лишь прочесть нашу новую статью
Какие устройства можно заряжать
Медленно, но верно, мы добрались до телефонов, которые можно заряжать подобным образом. Как уже было отмечено выше, для использования этой конструкции вам потребуется извлечь аккумулятор из своего смартфона. Исходя из этого можно сделать вывод, что нельзя заряжать «лягушкой» iPhone, некоторые модели Samsung и так далее. То есть, под ограничение попадают устройства с несъёмным аккумулятором. Для большего удобства оценки того, подходит ли вам «лягушка» в качестве зарядки, давайте рассмотрим её параметры:
Итак, теперь вы самостоятельно можете посмотреть параметры своего аккумулятора и сравнить его характеристики с указанными выше. Например, если в батарее вашего телефона указана ёмкость 2300 мАч, то её однозначно нельзя заряжать «лягушкой». Но обязательно проверьте показатели вашей универсальной зарядки, ведь представленные выше сведения подходят для стандартной версии. Если же вы готовы приступить к действиям, то переходите к следующему блоку.
К сожалению, с помощью лягушки не удастся зарядить несъемные батареи некоторых гаджетов, например, iPhone
Как зарядить аккумулятор телефона «лягушкой»?
На картинке показано, как подключить батарею с 3 контактами
Заключение
Ценность ЗУ в том, что оно может заряжать батареи разных устройств
Уважаемые друзья, теперь вы знаете, как зарядить батарею телефона «лягушкой». Если ваше устройство не подходит, то не стоит расстраиваться. Если же всё получилось, то мы очень рады за вас и надеемся, что вы смогли зарядить аккумулятор своего мобильного или любого другого устройства. Расскажите в комментариях, как вас выручала «лягушка» и в каких ситуациях. Приятного использования вам этим маленьким «болотным» чудом!
Как заряжать аккумуляторы «лягушкой»
Если мобильный телефон разрядился, а под рукой нет родного зарядного устройства, отчаиваться не стоит. В такой ситуации настоящей находкой станет «лягушка» для зарядки аккумуляторов. Главным ее преимуществом является универсальность, простота в эксплуатации, распространенность и дешевизна. Она подходит для батарей с разным разъемом. Рассмотрим принцип действия и правила пользования лягушкой.
Общая информация об устройстве
Лягушка – простое приспособление, предназначенное для зарядки аккумуляторов мобильников различных моделей и производителей. Подробнее о том, как зарядить аккумулятор телефона без телефона →
Кроме того, «жабой» можно зарядить литиевую батарею от фотоаппаратов и иной малогабаритной техники.
Внешне она выглядит просто и представляет собой пластиковую коробку с вилкой с одной стороны и специальным зажимом для контакта с АКБ с другой стороны. Конструкция «жабки» позволяет применить ее для аккумуляторов с разъемами разных размеров благодаря подвижным контактным клеммам.
Универсальное приспособление не требует каких-либо специальных технических познаний или навыков. Чтобы пользоваться лягушкой, нет необходимости задумываться о том, как правильно вставить в него АКБ. Она сама определит ее полярность.
Разновидности универсальных зарядок
На сегодняшний день в продаже можно встретить несколько разновидностей устройств такого типа, предназначенных для литиевых АКБ мобильных телефонов и другой малогабаритной техники, отличных по источнику питания:
Также универсальная зарядка может быть автоматической и полуавтоматической. Главное отличие в количестве световых индикаторов. У автоматов их три, а у полуавтоматов – четыре. Автоматическая «жабка» сама определит правильность полярности, а для полуавтоматической потребуется дополнительный контроль правильности подключения с помощью кнопок.
Как пользоваться «лягушкой»?
Зарядить аккумулятор лягушкой, если он не соответствует таким характеристикам, не получится.
Следующим шагом станет проверка полярности, если модель полуавтоматическая. Для этого следует нажать на кнопку Te (она находится слева). Если загорелся зеленый индикатор, то батарея подключена верно. При неправильном соединении используют кнопку смены полярности СО (находится справа), а затем снова ТЕ. В автоматической модели самому полярность определять не нужно.
Во время работы будет активным индикатор сети PW и CH, а по завершении процесса – FUL, указывающий, что батарею можно использовать далее. Через 2,5-5 часов после помещения АКБ в приспособление (время зависит от модели аккумулятора) ее можно извлечь. Она полностью заряжена и готова к эксплуатации.
Важно! Лягушка подходит только для зарядки литиевых аккумуляторов. Батареи другого типа после попытки восстановления их «жабкой» станут непригодными для дальнейшей эксплуатации.
Что делать в нестандартной ситуации
При использовании универсального зарядного приспособления могут возникать нетипичные ситуации, например, слишком быстро зарядилась АКБ или отсутствует подсветка индикаторов.
Как зарядить батарею сотовых терминалов, если никакой индикатор рабочего устройства не загорелся? В такой ситуации рекомендуется нажать кнопку СО.
Если никаких изменений после этого не произошло, скорее всего:
Устройство поможет в ситуации, когда аккумулятор телефона полностью сел и давно не эксплуатировался. В этом случае его надо поместить в лягушку минут на 10, после чего заряжать родным устройством терминала.
Если при эксплуатации приспособление через 10-15 минут после подключения сигнализирует о полной зарядке, то оно вышло из строя. А активный при подключении к сети индикатор FUL говорит о непригодности батареи.
Если одновременно загорелся индикатор FUL и PW, то отсутствует контакт зарядного приспособления с АКБ.
К бруску с помощью суперклея или клеевого пистолета прикрепляют бельевую прищепку. Рядом размещают две булавки на расстоянии 0,5 см между собой. Ушки у булавок нужно убрать, а острие вогнать в деревяшку на пол сантиметра. Тот конец булавки, где располагалось ушко, немного прогибают вперед. Отрезанный от зарядки штекер прикрепляют к булавкам, предварительно определив плюс и минус. На дощечке желательно отметить полярность, чтобы потом не возникало сложностей с этим. Крепление булавок и провода также стоит укрепить клеем, чтобы они не расшатывались в процессе эксплуатации. При использовании такой лягушки батарею подключают к булавкам (самодельным контактам) и фиксируют ее прищепкой.
В сети очень много описаний этого процесса и видеоуроков, изготовление ее не составит особого труда. Она действительно выручит в тех ситуациях, когда использовать «родную» зарядку для мелкой техники по каким-либо причинам невозможно.
Как правильно пользоваться лягушкой для зарядки аккумулятора телефона
На рынке мобильных телефонов наблюдается тенденция универсализации зарядных устройств. Литиевые аккумуляторы, разъемы USB Type-C, несъемные батареи – этот набор постепенно создает ситуацию, что ЗУ от одного современного смартфона с большой вероятностью подойдет к другому гаджету.
Но у пользователей в большом количестве находятся телефоны, выпущенные до начала стандартизации. Для них универсальное зарядное устройство «лягушка» («жабка», multi charger) в определенных ситуациях может оказаться неплохим выходом. Такое ЗУ может оказаться полезным также для владельцев других приборов, питающихся от «плоских» аккумуляторов».
Что это такое и когда может пригодиться
Это зарядное устройство формой внешне напоминает лягушку. С одной стороны у него находится разъем для подключения к источнику питания, с другой – контакты для подключения аккумуляторов. Эти контакты подвижны – расстояние между ними можно менять. Это делает прибор универсальным, ведь единого стандарта для плоских АКБ не существует.
Также универсальности способствует обязательная функция – возможность смены полюсности напряжения. Это делается вручную, а в продвинутых моделях – автоматически. На корпусе расположены элементы индикации – светодиоды или ЖК-дисплей, а также кнопки управления.
«Лягушка» будет полезной в том случае, если штатное зарядное устройство утеряно или вышло из строя, а купить аналогичное невозможно (больше не выпускается и т.п.). Со временем ответные части разъемов разбалтываются, зарядка становится мучением, а иногда ее выполнить невозможно. В этом случае «жабка» также окажется к месту. Правда, использовать прибор во время процедуры зарядки не получится.
Другой вариант – в общественном месте (офисе и т.п.), где могут находиться люди с гаджетами, оснащенными различными типами аккумуляторов. Пригодится универсальный зарядник и в мастерской по ремонту мобильных устройств и прочей электроники – после восстановления работоспособности надо пополнить запас энергии в батарее для проверки и тестирования прибора.
Виды универсальных зарядных устройств
Выбирать «лягушку» надо по нескольким параметрам:
Также важен выбор источника напряжения для зарядки АКБ. Существует несколько разновидностей ЗУ, различающихся по этому параметру.
| Источник напряжения | Тип входного разъема |
|---|---|
| Бытовая сеть 220 вольт | Встроенная сетевая вилка |
| Универсальная последовательная шина (USB) | В большинстве случаев – USB-А |
| Автомобильная бортсеть | CP-703 (разъем в прикуриватель автомобиля) |
Выпускаются более универсальные по этому параметру зарядники. Их оснащают двумя разъемами. Подобными устройствами можно пользоваться для зарядки как от сети, так и от входа USB.
Также можно выбрать ЗУ по уровню сервиса – полностью автоматические и с ручным управлением. Первые стоят несколько дороже.
Схема и принцип работы «лягушки»
Зарядные устройства форм-фактора “лягушка» строятся на различной элементной базе, но структурная схема в большинстве случаев одинаковая. Если ЗУ питается от сети 220 вольт, то на входе стоит выпрямитель сетевого напряжения с фильтром.
Выпрямленное напряжение преобразуется в импульсное, которое трансформируется во вторичную обмотку трансформатора. Дальше оно выпрямляется, фильтруется и подается на контроллер. Его основная задача – стабилизировать ток зарядки. Кроме того, он, в зависимости от исполнения, может:
Во многих зарядных устройствах, даже в сложных, функции автоматического прекращения заряда нет. Надо следить за индикацией и вовремя отключать зарядник от источника питания. Особенно это важно для незащищенных литий-ионных батарей. Наличие сервиса автоматического отключения надо уточнить в инструкции по эксплуатации.
У универсальных зарядников может быть два входа – от сети 220 вольт и от низковольтного источника (автомобильной бортсети и USB). В этом случае схемотехника принципиально не меняется, просто появляется дополнительный разъем, который подает напряжение непосредственно на контроллер – выпрямлять и преобразовывать его не надо.
Универсальные устройства часто выпускают на микросхеме HX3786. Она работает с ЖК-индикатором, автоматически определяет наличие батареи, ее полярность, уровень заряда. Напряжение 220 вольт выпрямляется диодом D1, фильтруется конденсатором С1, преобразуется в импульсную форму генератором на транзисторе Q1. Дальше импульсное напряжение трансформируется во вторичную обмотку трансформатора T1, выпрямляется диодом D3 и, после фильтрации емкостью C4, подается на контроллер. Всем процессом и индикацией управляет HX3786. Также имеется разъем USB1 для подачи постоянного напряжения от внешнего источника.
Недорогие зарядники строят и на дискретных элементах. Это позволяет сэкономить на ЖК-дисплее, выполнив индикацию на светодиодах. Она получается урезанной, так как уровень заряда в этом случае не измеряется и не показывается. Урезанным получается и сервис. Определять полярность перед зарядкой теперь надо вручную нажатием кнопки CON. Инвертировать подключение надо также при помощи кнопки с маркировкой CO.
Если ЗУ предназначено для питания от USB или от автомобильной бортсети, для него преобразовательная часть не нужна, и схемотехника значительно упрощается. Постоянное напряжение подается прямо на контроллер, управляющий процессом пополнения энергии.
Какие аккумуляторы можно заряжать
Заряжать лягушкой можно аккумулятор, имеющий съемный конструктив. Несъемные батареи пополнять энергией от этого ЗУ не получится. Подходят для зарядки литий-ионные батареи, состоящие из одного элемента. У них выходное напряжение составляет от 3,7 до 4,2 вольта (в штатном режиме).
Нестандартное применение данного зарядного устройства – зарядка глубоко разряженных батарей. Штатное устройство при подключении такой АКБ отключается. У «лягушки» подобная функция отсутствует. В данном случае это благо – с помощью универсального ЗУ можно подзарядить севший элемент до приемлемого уровня небольшим током, а потом довести до номинала штатным зарядником.
Как правильно использовать
Далее надо убедиться, что ЗУ включилось, а потом все произойдет само собой, без участия пользователя. Надо лишь прежде изучить инструкцию и определить, можно ли заряжать конкретным ЗУ конкретный аккумулятор (могут быть ограничения по емкости АКБ).
Если используется зарядник попроще, после присоединения надо будет сделать несколько манипуляций. Сначала надо убедиться, что горит красный светодиод PW (питание). Дальше надо нажать кнопку CON. По загоранию зеленого LED удостовериться, что полярность подключения верная. Если светоизлучающий диод не загорелся, надо нажать кнопку CO, инвертировав полюсность. Убедившись в верной полярности, надо включить прибор в сеть (к разъему USB, к автомобильному прикуривателю) и проверить, что горит красный светодиод CH (зарядка), а зеленый FUL не горит. Он загорится по окончании процесса, дав понять, что пора отключаться.
У моделей разных производителей могут отличаться названия и назначение отдельных кнопок и светодиодов. Перед началом работы надо внимательно изучить мануал.
Несмотря на то, что приборы со съемными АКБ постепенно уходят в историю, универсальное зарядное устройство «лягушка» еще долго будет полезным в быту и на небольшом производстве, связанном с ремонтом или обслуживание электронных устройств.
Для наглядности рекомендуем к просмотру серию тематических видеороликов.
Сколько заряжать батарею лягушкой. Как заряжать аккумуляторы «лягушкой
Аккумуляторы с числом контактов больше двух можно зарядить с помощью описываемого прибора, однако для этого надо будет разобрать аккумулятор и подсоединить к нему зарядку, минуя контроллер.
Несмотря на то что в основном эти зарядные устройства китайского производства, не стоит пренебрегать подобными изделиями. На современном рынке можно найти универсальные и уникальные вспомогательные приборы, способные существенно облегчить нашу жизнь и подарить второй шанс деталям, которые в другом случае непременно полетели бы в помойку. Поэтому есть смысл иметь хоть какое-то представление о том, как нужно пользоваться устройством «Лягушка» для обычной подзарядки телефонного аккумулятора.
Современная техника поражает и впечатляет своим разнообразием. Так, например, имеется множество разновидностей приборов для зарядки различных устройств. В нашей статье речь пойдет о таких зарядных устройствах, которые в просторечье называются «лягушками». Лягушка очень проста и удобна в эксплуатации. Она включается в обычную розетку при напряжении 220 вольт.
Нет ничего сложного в том, как заряжать аккумулятор лягушкой. Чтобы подзарядить телефон с помощью этого устройства, необходимо выполнить несколько не очень сложных действий.
Как заряжать лягушкой: инструкция
Как видите, ничего особо сложного в этом вопросе нет. Теперь вы знаете, как заряжать через лягушку.
При потере родного зарядного от мобильника или смартфона, на помощь приходят недорогие универсальные зарядки для 3,7 вольтовых литиевых аккумуляторов, так называемые лягушки (или жабки). У них есть регулируемые контакты, к которым напрямую подключается аккумулятор, предварительно вытащенный из телефона. Конечно это создаёт некоторые неудобства (нужно постоянно снимать крышку, сбивается время), но иногда это единственный выход, когда зарядка от редкого китайского телефона утеряна.
Инструкция по использованию зарядного устройства
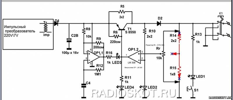
Инструкция по ремонту ЗУ «лягушка»
Принципиальная схема ЗУ лягушка
Заменив постоянные резисторы R14 и R15 (нумерация деталей на схеме соответствует нумерации деталей на печатной плате) на многооборотный подстроечный резистор марки СП3-39А номиналом 10 Ком, открывается возможность точно выставить выходной ток. После замены выставил ток на уровне 250 мА, что примерно соответствует указанному параметру на корпусе зарядного устройства. Можно, естественно, зарядный ток выставить подстроечником по желанию и другой. Когда включается световая сигнализация устройства, извещающая об окончании заряда, то зарядный ток снижается до 70 мА, а напряжение на аккумуляторе устанавливается в пределах 4,15В. Процесс полной зарядки длится около двух часов, то есть как и при зарядке в аппарате родным зарядным устройством. Полную версию инструкции скачайте на форуме.
Самодельная жабка
Печатка, что приложена, уже отзеркалена, сразу же направляйте на печать. На фото показано просто расположение элементов, как оно должно быть.
Обсудить статью ЗАРЯДНОЕ УСТРОЙСТВО ЛЯГУШКА
Если все нормально – CON горит зеленым – включаем в розетку. Загорается PW (power – сеть) и начинает гореть или мигать CH (charge – заряд). По окончании заряда загорается правый светодиод FUL (full – полный).
Если CON не загорается вообще – вероятно аккумулятор севший в ноль. Тогда подключите произвольно в любой полярности и воткните на 5 минут в сеть (недолго – это не страшно). Если CH (charge – заряд) будет мигать, то заряд идет и все правильно, иначе – смените полярность правой кнопкой и посмотрите как тогда будет вести себя CH.
Если сразу горит PW(сеть) и FUL (полностью заряжен) то вероятнее всего аккумулятор в лягушке не контачит (так горит вообще без аккумулятора) – придвиньте его к контактам.
Иногда, при неисправном аккумуляторе (если подохнет один элемент), лягушка может показать полный заряд FUL даже если до нормального напряжения далеко. Просто ток заряда больше не идет – вот и все.
Если сотовый с севшей батарейкой не включается на зарядку, вообще не подает признаков жизни, то читать ниже.
Надо сказать что если батарея с номинальным напряжением 3,6 вольта сядет ниже 3,2 вольт, то мобильник вообще может не подавать признаков жизни, даже при подключении штатного зарядного устройства. То есть контроллер видит что аккумулятора как-бы вообще нет и не включает заряд. В этом случае лягушка вещь незаменимая – включив аккумулятор на 5 минут через лягушку – вы даете толчок заряда аккумулятору, после чего его уже можно заряжать в самом телефоне.
Дополнительный 3-й контакт на аккумуляторе обычно является сигналом с микросхемы-контроллера (или просто терморезистора), которые находятся внутри самого аккумулятора и не допускают перезаряда и перегрева – они дают сигнал зарядному устройству (сотовому телефону) ограничить ток или отключить заряд вообще. В лягушке не происходит такого контроля и заряжать ей считается хуже, чем зарядкой, которая шла в комплекте с вашим устройством, поэтому не стоит надолго оставлять лягушку без присмотра, особенно если ваш аккумулятор при заряде греется.
Общая информация об устройстве
Лягушка – простое приспособление, предназначенное для зарядки аккумуляторов мобильников различных моделей и производителей.
Кроме того, «жабой» можно от фотоаппаратов и иной малогабаритной техники.
Внешне она выглядит просто и представляет собой пластиковую коробку с вилкой с одной стороны и специальным зажимом для контакта с АКБ с другой стороны. Конструкция «жабки» позволяет применить ее для аккумуляторов с разъемами разных размеров благодаря подвижным контактным клеммам.
Универсальное приспособление не требует каких-либо специальных технических познаний или навыков. Чтобы пользоваться лягушкой, нет необходимости задумываться о том, как правильно вставить в него АКБ. Она сама определит ее полярность.
Разновидности универсальных зарядок
На сегодняшний день в продаже можно встретить несколько разновидностей устройств такого типа, предназначенных для литиевых АКБ мобильных телефонов и другой малогабаритной техники, отличных по источнику питания:
Также универсальная зарядка может быть автоматической и полуавтоматической. Главное отличие в количестве световых индикаторов. У автоматов их три, а у полуавтоматов – четыре. Автоматическая «жабка» сама определит правильность полярности, а для полуавтоматической потребуется дополнительный контроль правильности подключения с помощью кнопок.
Как пользоваться «лягушкой»?
Зарядить аккумулятор лягушкой, если он не соответствует таким характеристикам, не получится.
Следующим шагом станет проверка полярности, если модель полуавтоматическая. Для этого следует нажать на кнопку Te (она находится слева). Если загорелся зеленый индикатор, то батарея подключена верно. При неправильном соединении используют кнопку смены полярности СО (находится справа), а затем снова ТЕ. В автоматической модели самому полярность определять не нужно.
Во время работы будет активным индикатор сети PW и CH, а по завершении процесса – FUL, указывающий, что батарею можно использовать далее. Через 2,5-5 часов после помещения АКБ в приспособление (время зависит от модели аккумулятора) ее можно извлечь. Она полностью заряжена и готова к эксплуатации.
Важно! Лягушка подходит только для зарядки литиевых аккумуляторов. Батареи другого типа после попытки восстановления их «жабкой» станут непригодными для дальнейшей эксплуатации.
Что делать в нестандартной ситуации
При использовании универсального зарядного приспособления могут возникать нетипичные ситуации, например, слишком быстро зарядилась АКБ или отсутствует подсветка индикаторов.
Как зарядить батарею сотовых терминалов, если никакой индикатор рабочего устройства не загорелся? В такой ситуации рекомендуется нажать кнопку СО.
Если никаких изменений после этого не произошло, скорее всего:
Устройство поможет в ситуации, когда аккумулятор телефона полностью сел и давно не эксплуатировался. В этом случае его надо поместить в лягушку минут на 10, после чего заряжать родным устройством терминала.
Если при эксплуатации приспособление через 10-15 минут после подключения сигнализирует о полной зарядке, то оно вышло из строя. А активный при подключении к сети индикатор FUL говорит о непригодности батареи.
Если одновременно загорелся индикатор FUL и PW, то отсутствует контакт зарядного приспособления с АКБ.
К бруску с помощью суперклея или клеевого пистолета прикрепляют бельевую прищепку. Рядом размещают две булавки на расстоянии 0,5 см между собой. Ушки у булавок нужно убрать, а острие вогнать в деревяшку на пол сантиметра. Тот конец булавки, где располагалось ушко, немного прогибают вперед. Отрезанный от зарядки штекер прикрепляют к булавкам, предварительно определив плюс и минус. На дощечке желательно отметить полярность, чтобы потом не возникало сложностей с этим. Крепление булавок и провода также стоит укрепить клеем, чтобы они не расшатывались в процессе эксплуатации. При использовании такой лягушки батарею подключают к булавкам (самодельным контактам) и фиксируют ее прищепкой.
В сети очень много описаний этого процесса и видеоуроков, изготовление ее не составит особого труда. Она действительно выручит в тех ситуациях, когда использовать «родную» зарядку для мелкой техники по каким-либо причинам невозможно.



















